樱花动漫-樱花动漫官方最全里番社

辽宁省阜新市第十六中学2021年度部门决算

日期: 2022-10-10 浏览量:813 来源:阜新市第十六中学 责任编辑:李艳 文字大小:

目    录


第一部分  辽宁省阜新市第十六中学概况

  一、主要职责

  二、部门决算单位构成

第二部分  辽宁省阜新市第十六中学2021年度部门决算情况说明

  一、收入支出决算总体情况说明

  二、财政拨款收入支出决算情况说明

  三、一般公共预算财政拨款“三公”经费支出决算情况说明

  四、一般公共预算财政拨款基本支出决算情况说明

  五、其他重要事项的情况说明

第三部分  名词解释

第四部分  辽宁省阜新市第十六中学2021年度部门决算报表

  一、收入支出决算总表

  二、收入决算表

  三、支出决算表

  四、财政拨款收入支出决算表

  五、一般公共预算财政拨款支出决算表

  六、一般公共预算财政拨款基本支出决算表

  七、政府性基金预算财政拨款支出决算表

  八、一般公共预算财政拨款“三公”经费支出决算表

  九、国有资本经营预算财政拨款支出决算表


第一部分  辽宁省阜新市第十六中学概况 

  一、主要职责

  全面贯彻实行教育方针,实施九年义务教育,促进基础教育发展,大力推进素质教育,为社会培养合格的劳动者和为上级学校输送学生。

  二、部门决算单位构成

  纳入辽宁省阜新市第十六中学2021年部门决算编制范围的二级预算单位包括:

  1.辽宁省阜新市第十六中学

第二部分  辽宁省阜新市第十六中学2021年度部门决算情况说明

  一、收入支出决算总体情况说明

  (一)收入总计1163.35万元,包括:

  1.财政拨款收入1123.18万元,占收入总计的96.55%。其中:一般公共预算财政拨款收入1123.18万元,政府性基金收入0万元,国有资本经营预算财政拨款收入0万元。

  2.上级补助收入0万元,占收入总计的0。

  3.事业收入0万元,占收入总计的0。

  4.经营收入0万元,占收入总计的0。

  5.附属单位上缴收入0万元,占收入总计的0。

  6.其他收入0万元,占收入总计的0。

  7.使用非财政拨款结余0万元,占收入总计的0。

  8.上年结转和结余40.17万元,占收入总计的3.45%。主要是年初结转和结余。

  与上年相比,今年收入减少123.98万元,减少9.94%,主要原因:2021年无大型建设项目。

  (二)支出总计1163.35万元,包括:

  1.基本支出1088.11万元,占支出总计的93.53%。主要是为保障机构正常运转、完成日常工作任务而发生的各项支出,其中:工资福利支出990.79万元,对个人和家庭的补助支出38.74万元,商品和服务支出58.58万元。

  2.项目支出75.24万元,占支出总计的6.47%。主要包括义务教育生均专项、校舍及厕所改造、特教生活补助、中小学幼儿园安保人员经费业务支出。

  3.上缴上级支出0万元,占支出总计的0。

  4.经营支出0万元,占支出总计的0。

  5.对附属单位补助支出0万元,占支出总计的0。

  与上年相比,今年支出减少72.35万元,降低5.85%,主要原因:一是项目支出结转。

  (三)年末结转和结余0万元。

  与上年相比,今年结转结余减少40.17万元,主要原因:一是预算一体化改革,记账方法改变,以支定收,造成结余下降;二是2020年受疫情影响,部分项目未开展,结转至2021年开展造成结余下降。

  二、财政拨款支出决算情况说明

  (一)总体情况。

  2021年度财政拨款支出1163.35万元,其中:基本支出1088.11万元,项目支出75.24万元。与上年相比,财政拨款支出减少72.35万元,降低5.85%,主要原因:一是项目支出结转。与年初预算相比,2021年度财政拨款支出完成年初预算的123.76%,其中:基本支出完成年初预算的116%,项目完成年初预算的3762.13%。

  (二)一般公共预算财政拨款支出情况。

  2021年度一般公共预算财政拨款支出1163.35万元,按支出功能分类科目分,包括:教育支出1050.35万元,占90.29%;社会保障和就业支出39.98万元,占3.43%;住房保障支出73.02,占6.28%。

  1.教育支出1050.35万元,具体包括:

  (1)教育支出(类)普通教育(款)初中教育(项)952.77万元,主要是工资福利支出、商品服务支出、对个人和家庭的补助支出等支出,完成年初预算的113.2%,决算数大于年初预算数的原因主要是省以上专项资金不纳入年初预算。

  (2)教育支出(类)普通教育(款)其他普通教育(项)73.24万元,主要是商品服务支出、资本性支出等支出,完成年初预算的0,决算数大于年初预算数的原因主要省以上专项资金不纳入年初预算。 

  (3)教育支出(类)其他教育支出(款)其他教育支出(项)24.34万元,主要是商品服务支出等支出,完成年初预算的1217%,决算数大于年初预算数的原因主要是单位取暖费年初预算批复使用的是初中教育科目,市财政局拨款时使用的是其他教育支出科目。

  2.社会保障和就业支出39.98万元,具体包括。

  (1)社会保障和就业支出(类)行政事业单位养老支出(款)事业单位离退休(项)24.54万元,主要是商品服务支出、对个人和家庭的补助支出等支出,完成年初预算的100.88%,决算数大于年初预算数的原因主要是遗属补助调资。

  (2)社会保障和就业支出(类)抚恤(款)死亡抚恤(项)15.44万元,主要是对个人和家庭的补助支出等支出,完成年初预算的0%,决算数大于年初预算数的原因主要是死亡抚恤金不纳入年初预算。

  3.住房保障支出73.02万元,具体包括。

  (1)住房保障支出(类)住房改革支出(款)住房公积金(项)73.02万元,主要是工资福利支出等支出,完成年初预算的100.73%,决算数大于年初预算数的原因主要是年初调标。

  (三)政府性基金预算财政拨款支出情况。

  2021年度政府性基金预算财政拨款支出0万元,

  (四)国有资本经营预算财政拨款支出情况。

  2021年度国有资本经营预算财政拨款支出0万元,

  三、一般公共预算财政拨款“三公”经费支出决算情况说明

  2021年度一般公共预算财政拨款安排的“三公”经费支出0万元,完成年初预算的0,决算数等于年初预算数的主要原因是无“三公”经费。其中:因公出国(境)费0万元,公务接待费0万元,公务用车购置及运行维护费0万元。

  1.因公出国(境)费0万元,占“三公”经费支出的0。完成年初预算的0,决算数大于年初预算数的主要原因是无因公出国。2021年参加出国(境)团组0个,累计0人次。2021年因公出国(境)费比上年增加0万元,增长0。

  2.公务接待费0万元,占“三公”经费支出的0。完成年初预算的0,决算数大于年初预算数的主要原因是无公务接待。2021年国内公务接待累计0批次、0人、0万元,主要用于无公务接待;其中外事接待累计0批次、0人、0万元,主要用于0等。2021年公务接待费比上年增加0万元,增长0,主要是无公务接待。

  3.公务用车购置及运行费0万元,占“三公”经费支出的0。完成年初预算的0,决算数大于年初预算数的主要原因是无公务车。比上年增加0万元,增长0,主要是无公务车。

  其中:公务用车购置费0万元,主要用于0等,当年购置公务用车0辆。公务用车运行维护费0万元,截至年末使用一般公共预算财政拨款开支运行维护费的公务用车保有量0辆。

  四、一般公共预算财政拨款基本支出决算情况说明

  2021年度一般公共预算财政拨款基本支出1088.11万元,其中:人员经费1029.53万元,主要包括基本工资、津贴补贴、奖金、绩效工资其他社会保障缴费、机关事业单位基本养老保险缴费、职业年金缴费,基本医疗缴费,住房公积金其他工资福利支出、退休费、抚恤金、生活补助、奖励金、其他对个人和家庭补助的支出;日常公用经费58.58万元,主要包括办公费、电费、邮电费、取暖费、专用材料,劳务费、工会经费、其他商品和服务支出

  五、其他重要事项的情况说明

  (一)机关运行经费支出情况。

  2021年机关运行经费支出0万元,比上年增加0万元,增长0,主要原因是事业单位。

  (二)政府采购支出情况。

  2021年政府采购支出总额0万元,其中:政府采购货物支出0万元,政府采购工程支出0万元,政府采购服务支出0万元。授予中小企业合同金额0万元,占政府采购支出总额的0,其中:授予小微企业合同金额0万元,占政府采购支出总额的0;货物采购授予中小企业合同金额占货物支出金额的0;工程采购授予中小企业合同金额占货物支出金额的0;服务采购授予中小企业合同金额占货物支出金额的0。

  (三)国有资产占用情况。

  截至2021年12月31日,共有车辆0辆,其中:副省级以上领导干部用车0辆,主要领导干部用车0辆,机要通讯用车0辆,应急保障用车0辆,执法执勤用车0辆,特种专业技术用车0辆,离退休干部用车0辆,其他用车0辆;单位价值50万元以上通用设备0台(套),单价100万元以上专用设备0台(套)。

  (四)预算绩效情况。

  1.预算绩效管理工作开展情况。

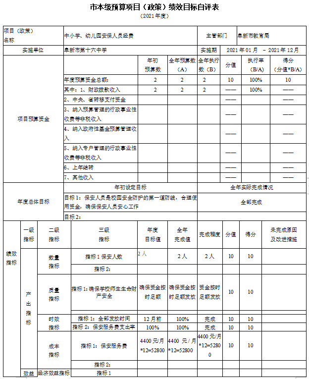
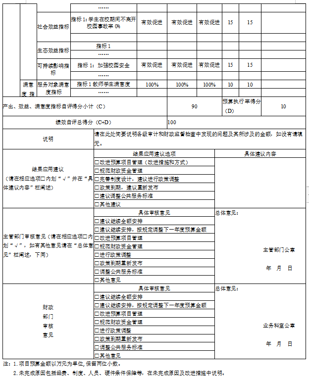
  (1)绩效自评情况。根据预算绩效管理要求,我单位组织对2021年度预算项目支出全面开展绩效自评,共涉及预算支出项目1个,涉及资金2万元,自评覆盖率达到100%,自评平均分100分。组织对1个单位开展整体绩效自评,涉及资金939.99万元,自评平均分100分。

  (2)部门评价情况。我单位组织对“中小学、幼儿园安保人员经费”等1 个项目开展了部门评价,涉及资金2万元。通过部门绩效评价发现主要存在以下问题:一是当年预算资金是根据上年度数据作为计数基数,在安排当年计划时,当出现临时需要最佳的情况时,就会出现预算指标少于实际指标的情况。下一步将采取以下措施加以改进:一是更加细化的制定年初预算计划。

  2.部门决算中项目绩效自评结果。

  (1)“中小学、幼儿园安保人员经费”项目自评综述:根据年初设定的绩效目标,项目自评得分100分。项目全年预算数为2万元,执行数为2万元,完成预算的100%。项目绩效目标完成情况:一是绩效目标完成良好。发现的主要问题及原因:一是随着人工成本的提高以及教育质量需求的提高,保安人员的综合素养也随市场的需求提升,人工成本也随之增加。

1.jpg 

2.png 

3.png 

4.png 

5.png 

第三部分  名词解释 

  1.财政拨款收入:指单位从同级财政部门取得的财政预算资金。

  2.上级补助收入:指单位从主管部门和上级单位取得的非财政性补助收入。

  3.事业收入:指事业单位开展专业业务活动及辅助活动所取得的收入。

  4.经营收入:指事业单位在专业业务活动及辅助活动之外开展非独立核算经营活动取得的收入。

  5.附属单位上缴收入:指单位附属的独立核算单位按照规定上缴的收入。

  6.其他收入:指除上述“财政拨款收入”、“上级补助收入”、“事业收入”、“经营收入”、“附属单位上缴收入”等以外的收入。

  7.使用非财政拨款结余:指事业单位按照预算管理要求使用非财政拨款结余弥补收支差额的金额。

  8.上年结转和结余:指以前年度尚未完成、结转到本年按有关规定继续使用的资金。

  9.基本支出:指保障机构正常运转、完成日常工作任务而发生的人员支出和公用支出。

  10.项目支出:指在基本支出之外为完成特定行政任务和事业发展目标所发生的支出。

  11.上缴上级支出:指事业单位按照财政部门和主管部门的规定上缴上级单位的支出。

  12.经营支出:指事业单位在专业活动及辅助活动之外开展非独立核算经营活动发生的支出。

  13.对附属单位补助支出:指事业单位用财政补助收入之外的收入对附属单位补助发生的支出。

  14.“三公”经费:指用一般公共预算财政拨款安排的因公出国(境)费、公务用车购置及运行费和公务接待费。其中,因公出国(境)费反映单位公务出国(境)的住宿费、旅费、伙食补助费、杂费、培训费等支出;公务用车购置及运行费反映单位公务用车购置费及燃料费、维修费、过路过桥费、保险费、安全奖励费用等支出;公务接待费反映单位按规定开支的各类公务接待(含外宾接待)支出。

  15.机关运行经费:指为保障行政单位和参照公务员法管理的事业单位运行,使用一般公共预算财政拨款安排的基本支出中用于购买货物和服务的各项资金,包括办公及印刷费、邮电费、差旅费、会议费、福利费、日常维修费、专用材料及一般设备购置费、办公用房水电费、办公用房取暖费、办公用房物业管理费、公务用车运行维护费以及其他费用。

  16.教育支出(类)普通教育(款)初中教育(项):反映各部门举办的初中教育支出。政府各部门对社会组织等举办的初中的资助,如捐赠、补贴等,也在科目中反应。

  17.教育支出(类)普通教育(款)其他普通教育支出(项):反映除上述项目以外其他用于普通教育方面的支出。

  18.教育支出(类)其他教育支出(款)其他教育支出(项):反映除上述项目以外其他用于教育方面的支出。

  19.社会保障和就业支出(类)抚恤(款)死亡抚恤(项):反映按规定用于烈士和牺牲、病故人员家属的一次性和定期抚恤金、丧葬费补助费以及烈士褒扬金。

  20.住房保障支出(类)住房改革支出(款)住房公积金(项):反映行政事业单位按人力资源和社会保障部、财政部规定的基本工资和津贴补贴以及规定比例为职工缴纳的住房公积金。

  21.社会保障和就业支出(类)行政事业单位养老支出(款)事业单位离退休(项):反应事业单位开支的离退休经费。

第四部分  阜新市第十六中学2021年度部门决算表

  附件:阜新市第十六中2021年决算公开表.xls




打印
分享
返回列表