樱花动漫-樱花动漫官方最全里番社

辽宁省阜新市教育服务中心(阜新市招生考试办公室)2021年度部门决算公开

日期: 2022-10-10 浏览量:1685 来源:阜新市教育服务中心(阜新市招生考试办公室) 责任编辑:李艳 文字大小:

目    录


第一部分  辽宁省阜新市教育服务中心(阜新市招生考试办公室)部门概况

  一、主要职责

  二、部门决算单位构成

第二部分  辽宁省阜新市教育服务中心(阜新市招生考试办公室)2021年度部门决算情况说明

  一、收入支出决算总体情况说明

  二、财政拨款收入支出决算情况说明

  三、一般公共预算财政拨款“三公”经费支出决算情况说明

  四、一般公共预算财政拨款基本支出决算情况说明

  五、其他重要事项的情况说明

第三部分  名词解释

第四部分  辽宁省阜新市教育服务中心(阜新市招生考试办公室)2021年度部门决算报表

  一、收入支出决算总表

  二、收入决算表

  三、支出决算表

  四、财政拨款收入支出决算表

  五、一般公共预算财政拨款支出决算表

  六、一般公共预算财政拨款基本支出决算表

  七、政府性基金预算财政拨款支出决算表

  八、一般公共预算财政拨款“三公”经费支出决算表

  九、国有资本经营预算财政拨款支出决算表

 

第一部分  辽宁省阜新市教育服务中心(阜新市招生考试办公室)部门概况

  一、主要职责

  (一)贯彻党中央关于教育工作的方针政策和决策部署,执行国家有关法律法规,落实省、市委有关工作要求。

  (二)承担全市基础教育、职业教育、民族教育、特殊教育的教学研究与指导,组织开展各级各类教育科研实验项目,推动全地区课堂改革和学科教育教学改革。

  (三)负责全市基础教育、职业教育、民办教育和成人教育学校教师和领导干部的培训及教师继续教育工作。负责全市中小学民族团结教育的教育教学研究与指导,负责指导国家语言文字标准和规范的应用。

  (四)负责全市普通高校招生考试、普通高中学业水平考试、成人高校招生考试、全国硕士研究生招生考试、初中升学考试、初中学业水平考试以及各类社会考试工作。

  (五)负责教育信息化培训与电化教育研究指导工作,为中小学校教学仪器装备配备和使用提供技术指导和服务。

  (六)负责本地区学生扶贫资助和学生社会实践活动,负责部分局所属事业单位财务管理和教育系统基本建设等工作,指导本地区中小学卫生保健工作。

  (七)负责所属幼儿园的日常管理和园所安全工作。

  (八)完成主管部门交办的其他任务。

  二、部门决算单位构成

  纳入辽宁省阜新市教育服务中心(阜新市招生考试办公室)2021年部门决算编制范围的三级预算单位包括:

  1.教师进修学院

  2.教学仪器管理站

  3.电化教育馆

  4.招生考试办公室

  5.中小学示范性综合实践学校

  6.阜新市教育服务中心综合部

  7.中小学卫生保健所

  8.阜新市蒙古族幼儿园

  9.阜新市教育幼儿园

第二部分  辽宁省阜新市教育服务中心(阜新市招生考试办公室)2021年度部门决算情况说明

  一、收入支出决算总体情况说明

  (一)收入总计7189.94万元,包括:

  1.财政拨款收入5132.54万元,占收入总计的71.39%。其中:一般公共预算财政拨款收入5132.54万元。政府性基金收入0万元,国有资本经营预算财政拨款收入0万元。

  2.上级补助收入0万元,占收入总计的0%。

  3.事业收入472.4万元,占收入总计的6.57%。主要是教师资格考试费、公办幼儿园保育费和事业单位国有资产出租出借收入。

  4.经营收入0万元,占收入总计的0%。

  5.附属单位上缴收入0万元,占收入总计的0%。

  6.其他收入0万元,占收入总计的0%。

  7.使用非财政拨款结余0万元,占收入总计的0%。

  8.上年结转和结余1585.00万元,占收入总计的22.04%。主要是基本支出结转1190.38万元;项目支出结转和结余394.62万元等。

  与上年相比,今年收入减少520.93万元,降低8.50%,主要原因:一是预算一体化改革,记账方式改变,以支定收,造成了收入下降。

  (二)支出总计6264.19万元,包括:

  1.基本支出4446.8万元,占支出总计的70.99%。主要是为保障机构正常运转、完成日常工作任务而发生的各项支出,其中:工资福利支出3723.82万元,对个人和家庭的补助支出198.73万元,商品和服务支出516.40万元,资本性支出7.85万元。

  2.项目支出1817.39万元,占支出总计的29.01%。主要包括综合部资助学前资助、教幼生均经费、生均经费固定资产等业务支出。

  3.上缴上级支出0万元,占支出总计的0%。

  4.经营支出0万元,占支出总计的0%。

  5.对附属单位补助支出0万元,占支出总计的0%。

  与上年相比,今年支出减少411.99万元,降低6.17%,主要原因:一是因为疫情,两个幼儿园学生数减少;二是公用经费减少。

  (三)年末结转和结余925.75万元。

  主要是由于上一年度保险关系合并未缴纳保险形成的结余,计划2022年年初补缴。与上年相比,今年结转结余减少659.24万元,降低41.59%,主要原因:一是积极开展工作,增加了培训次数。

  二、财政拨款支出决算情况说明

  (一)总体情况。

  2021年度财政拨款支出5686.57万元,其中:基本支出3869.18万元,项目支出1817.39万元。与上年相比,财政拨款支出减少541.15万元,降低8.69%,主要原因:一是项目支出减少。与年初预算相比,2021年度财政拨款支出完成年初预算的130.33%,其中:基本支出完成年初预算的113.15%,项目完成年初预算的192.62%。

  (二)一般公共预算财政拨款支出情况。

  2021年度一般公共预算财政拨款支出5686.57万元,按支出功能分类科目分,包括:教育支出5236.57万元,占总支出92.09%;社会保障和就业支出184.95万元,占总支出3.25%;住房保障支出265.05万元,占总支出4.66%。

  1.教育支出5236.57万元,具体包括:

  (1)教育支出(类)普通教育(款)学前教育(项)697.13万元,主要是工资福利支出、商品和服务支出,完成年初预算的158.71%,决算数大于年初预算数的原因主要是省以上的专项资金不纳入年初预算.

  (2)教育支出(类)普通教育(款)高中教育(项)610.85万元,主要是商品和服务支出,完成年初预算的0%,决算数大于年初预算数的原因主要是省以上的专项资金不纳入年初预算。

  (3)教育支出(类)普通教育(款)其他普通教育支出(项)18.93万元,主要是资助资金等支出,完成年初预算的0%,决算数大于年初预算数的原因主要是省以上的专项资金不纳入年初预算。

  (4)教育支出(类)职业教育(款)中等职业教育(项)635.12万元,主要是商品和服务支出、对个人和家庭的补助等支出,完成年初预算的0%,决算数大于年初预算数的原因主要是省以上的专项资金不纳入年初预算。

  (5)教育支出(类)进修及培训(款)教师进修(项)1327.74万元,主要是工资福利支出、商品和服务支出、对个人和家庭的补助等支出,完成年初预算的98.91%,决算数小于年初预算数的原因主要是教师进修学院有退休人员。

  (6)教育支出(类)教育费附加安排的支出(款)其他教育费附加安排的支出(项)175.51万元,主要是项目等支出,完成年初预算的54.34%,决算数小于年初预算数的原因主要由于疫情未开展培训。

  (7)教育支出(类)其他教育支出(款)其他教育支出(项)1771.29万元,主要是工资福利支出、商品和服务支出、对个人和家庭的补助、资本性支出等支出,完成年初预算的94.5%,决算数小于年初预算数的原因主要由于疫情未开展培训。

  2.社会保障和就业支出184.95万元,具体包括:

  (1)社会保障和就业支出(类)行政事业单位养老支出(款)  事业单位离退休(项)113.46万元,主要是对个人和家庭的补助等支出,完成年初预算的96.4%,决算数小于年初预算数的原因主要是有退休人员去世。

  (2)社会保障和就业支出(类)抚恤(款)死亡抚恤(项)71.49万元,主要是对个人和家庭的补助等支出,完成年初预算的0%,决算数大于年初预算数的原因主要是年初没有预算。

  3.住房保障支出265.05万元,具体包括:

  (1)住房保障支出(类)住房改革支出(款)住房公积金(项)265.05万元,主要是工资福利支出等支出,完成年初预算的99.47%,决算数小于年初预算数的原因主要是有退休人员。

  (三)政府性基金预算财政拨款支出情况。

  2021年度政府性基金预算财政拨款支出0万元。

  (四)国有资本经营预算财政拨款支出情况。

  2021年度国有资本经营预算财政拨款支出0万元。

  三、一般公共预算财政拨款“三公”经费支出决算情况说明

  2021年度一般公共预算财政拨款安排的“三公”经费支出1.76万元,完成年初预算的100%。其中:因公出国(境)费0万元,公务接待费0万元,公务用车购置及运行维护费1.76万元。

  1.因公出国(境)费0万元,占“三公”经费支出的0%。完成年初预算的0%,2021年参加出国(境)团组0个,累计0人次。2021年因公出国(境)费比上年增加0万元。

  2.公务接待费0万元,占“三公”经费支出的0%。完成年初预算的0%,2021年国内公务接待累计0批次、0人、0万元。2021年公务接待费比上年增加0万元。

  3.公务用车购置及运行费1.76万元,占“三公”经费支出的100%。完成年初预算的100%,决算数等于年初预算数的主要原因是没有超支使用。比上年增长0万元,增长0%,主要是严格执行预算,没有超支使用。

  其中:公务用车购置费0万元。主要用于0等,当年购置公务用车0辆。公务用车运行维护费1.76万元,主要用于公务用车的加油、检车等,截至年末使用一般公共预算财政拨款开支运行维护费的公务用车保有量3辆。

  四、一般公共预算财政拨款基本支出决算情况说明

  2021年度一般公共预算财政拨款基本支出3869.18万元,其中:人员经费3603.42万元,主要包括基本工资、津贴补贴、奖金、绩效工资、机关事业单位基本养老保险缴费、职业年金缴费、职工基本依靠保险缴费、公务员医疗补助缴费、其他社会保险缴费、住房公积金、其他工资福利支出;日常公用经费265.76万元,主要包括办公费、印刷费、咨询费、水费、电费、邮电费、取暖费、物业管理费、差旅费、维修(护)费、租赁费、培训费、专用材料费、劳务费、委托业务费、工会经费、福利费、公务用车运行维护费、其他交通费用、其他商品和服务支出、办公设备购置。

  五、其他重要事项的情况说明

  (一)机关运行经费支出情况。

  2021年机关运行经费支出0万元。

  (二)政府采购支出情况。

  2021年政府采购支出总额57533.04万元,其中:政府采购货物支出57533.04万元。

  (三)国有资产占用情况。

  截至2021年12月31日,共有车辆3辆,其中:副省级以上领导干部用车0辆,主要领导干部用车0辆,机要通讯用车0辆,应急保障用车0辆,执法执勤用车0辆,特种专业技术用车0辆,离退休干部用车0辆,其他用车3辆,其他用车主要是用于押送考试卷;单位价值50万元以上通用设备1台(套),单价100万元以上专用设备1台(套)。

  (四)预算绩效情况。

  1.预算绩效管理工作开展情况。

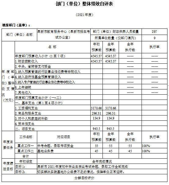
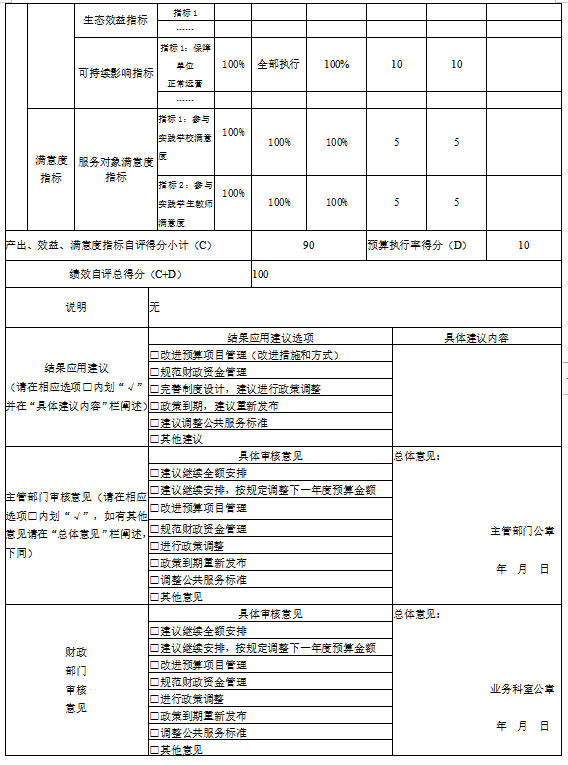
  (1)绩效自评情况。根据预算绩效管理要求,我部门组织对2021年度预算项目支出全面开展绩效自评,共涉及预算支出项目27个,涉及资金943.5万元,自评覆盖率(开展绩效自评的项目数/年初批复绩效目标的项目数)达到100%,自评平均分(开展绩效自评的项目分数总和/开展绩效自评的项目数)92分。

  (2)部门评价情况。我部门组织对“中小学培训专项”“普通话测试费”“安保经费”等27个项目开展了部门评价,涉及资金943.5万元。通过部门绩效评价发现主要存在以下问题:一是当年预算资金是根据上年度数据作为计算基数,在安排当年资金计划时,当出现临时需要追加的情况时,就会出现预算指标少于实际指标的情况。下一步将采取以下措施加以改进:一是更加细化的制定年初预算计划。

  2.部门决算中项目绩效自评结果。

  (1)“教师资格普通话测试”项目自评综述:根据年初设定的绩效目标,项目自评得分97分。项目全年预算数为20万元,执行数为18.53万元,完成预算的92.65%。项目绩效目标完成情况:一是开展教师培训工作。发现的主要问题及原因:一是无问题。下一步改进措施:一是无问题。

  (2)“中小学校长培训”项目自评综述:根据年初设定的绩效目标,项目自评得分93分。项目全年预算数为25万元,执行数为6.77万元,完成预算的27.08%。项目绩效目标完成情况:一是对全市中小学及高中、职高副校级以上领导进行在职能力提高培训。发现的主要问题及原因:一是无问题。下一步改进措施:一是无。

  (3)“职业技能大赛”项目自评综述:根据年初设定的绩效目标,项目自评得分100分。项目全年预算数为15万元,执行数为15万元,完成预算的100%。项目绩效目标完成情况:一是贯彻落实国家、省、市的有关精神,进一步了解我市中等职业学校教学整体情况。发现的主要问题及原因:一是无问题。下一步改进措施:一是无。

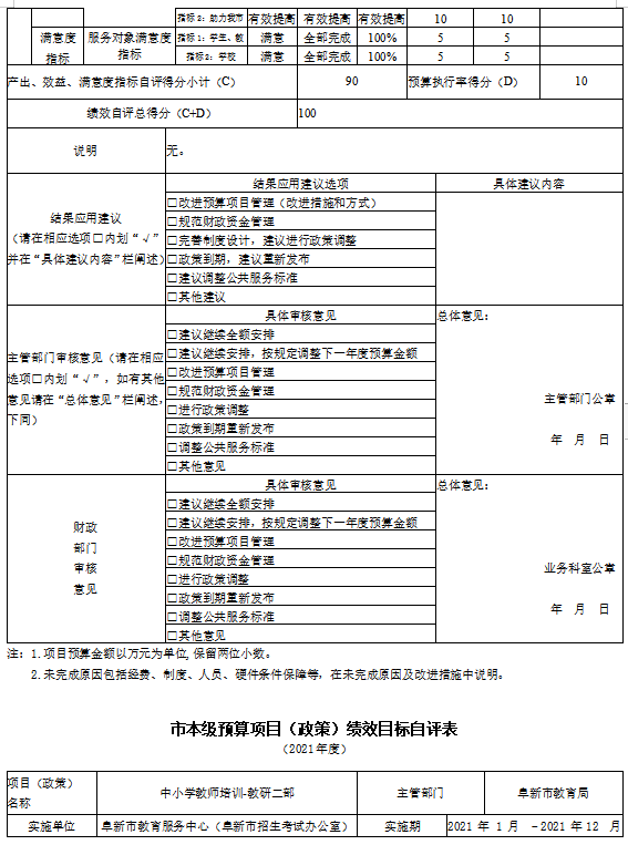
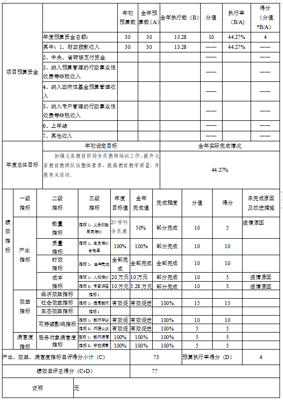
  (4)“中小学教师培训-教研二部”项目自评综述:根据年初设定的绩效目标,项目自评得分77分。项目全年预算数为30万元,执行数为13.28万元,完成预算的44.27%。项目绩效目标完成情况:一是加强义务教育阶段全员教师培训工作,提升义务教育教师队伍整体素养,提高教育教学质量,开展有关活动。发现的主要问题及原因:一是无问题。下一步改进措施:一是无。

  (5)“中小学教师培训-教研一部”项目自评综述:根据年初设定的绩效目标,项目自评得分81分。项目全年预算数为25万元,执行数为17.96万元,完成预算的71.84%。项目绩效目标完成情况:一是主要用于高中研训教师、普通高中教师参加关于高考改革和课程改革的相关培训。发现的主要问题及原因:一是无问题。下一步改进措施:一是无。

  (6)“中小学教师培训-科研”项目自评综述:根据年初设定的绩效目标,项目自评得分97分。项目全年预算数为5万元,执行数为4.99万元,完成预算的99.8%。项目绩效目标完成情况:一是为保证教育科学研究工作顺利开展,提高阜新市教育科学研究水平。发现的主要问题及原因:一是无问题。下一步改进措施:一是无。

  (7)“民族教育专项”项目自评综述:根据年初设定的绩效目标,项目自评得分100分。项目全年预算数为2万元,执行数为2万元,完成预算的100%。项目绩效目标完成情况:一是开展蒙古语文教师素质提升工程和民族学校教师专项培训。发现的主要问题及原因:一是无问题。下一步改进措施:一是无。

  (8)“中小学教师培训-培训3”项目自评综述:根据年初设定的绩效目标,项目自评得分88分。项目全年预算数为3万元,执行数为2.2万元,完成预算的73.33%。项目绩效目标完成情况:一是协助教育局开展“中小学体育艺术名师工作室项目提升工程”。提升全市体艺教师队伍整体素质。发现的主要问题及原因:一是无问题。下一步改进措施:一是无。

  (9)“中小学教师培训-培训部”项目自评综述:根据年初设定的绩效目标,项目自评得分71分。项目全年预算数为15万元,执行数为3.35万元,完成预算的22.33%。项目绩效目标完成情况:一是实施骨干教师、研训教师、新任教师培训,开展学分审核及补训工作。发现的主要问题及原因:一是无问题。下一步改进措施:一是无。

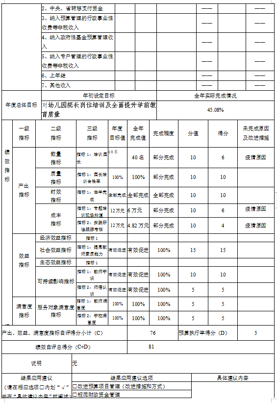
  (10)“中小学教师培训-学前”项目自评综述:根据年初设定的绩效目标,项目自评得分81分。项目全年预算数为24万元,执行数为10.82万元,完成预算的45.08%。项目绩效目标完成情况:一是实施幼儿园院长培训项目,更新教育理念、提升综合能力、丰富实践策略。发现的主要问题及原因:一是无问题。下一步改进措施:一是无。

  (11)“中小学教师培训-职教”项目自评综述:根据年初设定的绩效目标,项目自评得分71分。项目全年预算数为5万元,执行数为1.42万元,完成预算的28.4%。项目绩效目标完成情况:一是开展职业教育教师素质提升和职业学校教师专项培训。全面提升职业学校教师专业综合素养、业务能力。发现的主要问题及原因:一是无问题。下一步改进措施:一是无。

  (12)“初中升学体育考试、初中毕业升学学业考试”项目自评综述:根据年初设定的绩效目标,项目自评得分99分。项目全年预算数为59万元,执行数为50万元,完成预算的84.75%。项目绩效目标完成情况:一是为阜新市2021年度初中毕业生学业考试组织工作所需相关费用。发现的主要问题及原因:一是无问题。下一步改进措施:一是无。

  (13)“招办普通高中学业水平考试、测试费”项目自评综述:根据年初设定的绩效目标,项目自评得分90分。项目全年预算数为40万元,执行数为0万元,完成预算的100%。项目绩效目标完成情况:一是为阜新市2021年度普通高中学业水平考试组织工作所需相关费用。发现的主要问题及原因:一是由于资金不足,需要结转下一年一起付款。下一步改进措施:一是积极筹措资金弥补资金不足。

  (14)“招办物业费”项目自评综述:根据年初设定的绩效目标,项目自评得分100分。项目全年预算数为4.5万元,执行数为4.5万元,完成预算的100%。项目绩效目标完成情况:一是招办物业费项目为阜新市招考办办公场所物业服务所需相关费用。下一步改进措施:一是无。

  (15)“中考命题、录取专项资金”项目自评综述:根据年初设定的绩效目标,项目自评得分100分。项目全年预算数为55万元,执行数为55万元,完成预算的100%。项目绩效目标完成情况:一是为阜新市2021年度初中毕业生学业考试命题、录取工作所需相关费用。发现的主要问题及原因:一是无问题。下一步改进措施:一是无。

  (16)“中考命题评卷网络技术服务费”项目自评综述:根据年初设定的绩效目标,项目自评得分100分。项目全年预算数为10万元,执行数为10万元,完成预算的100%。项目绩效目标完成情况:一是中考命题评卷网络技术服务费为第三方公司协助完成阜新市初中毕业生学业考试网上评卷及录取工作的服务费用。发现的主要问题及原因:一是无问题。下一步改进措施:一是无。

  (17)“教育信息网络维护费”项目自评综述:根据年初设定的绩效目标,项目自评得分69分。项目全年预算数为10万元,执行数为2.46万元,完成预算的24.6%。项目绩效目标完成情况:一是教育信息网络维护费是用于市教育局网站系统日常维护,电费,网络设备、空调维修等支出的专用项目经费。发现的主要问题及原因:一是资金未能全部使用的原因为网站停止运行。下一步改进措施:一是无。

  (18)“培训费”项目自评综述:根据年初设定的绩效目标,项目自评得分70分。项目全年预算数为5万元,执行数为1.66万元,完成预算的33.2%。项目绩效目标完成情况:一是中小学教师培训经费主要用于全市中小学信息技术学科的教学研究、教师培训、课程与教材建设、教改研究与实验、信息技术学科新技术推广、教育服务、研训教师外出培训等教育技术培训的专项经费。发现的主要问题及原因:一是无问题。下一步改进措施:一是无。

  (19)“教幼安保人员经费”项目自评综述:根据年初设定的绩效目标,项目自评得分100分。项目全年预算数为2万元,执行数为2万元,完成预算的100%。项目绩效目标完成情况:一是为进一步加强我园安全防范工作,保障幼儿园及其师生的人身、财产安全,维护幼儿园正常的保教秩序,按照上级部门要求,幼儿园需配备2名保安人员,为幼儿园提供安保服务。发现的主要问题及原因:一是无问题。下一步改进措施:一是无。

  (20)“基地安保人员经费”项目自评综述:根据年初设定的绩效目标,项目自评得分100分。项目全年预算数为2万元,执行数为2万元,完成预算的100%。项目绩效目标完成情况:一是为保障实践基地2021年度正常运转,足额配备专职保安,加强学校的安保力量。发现的主要问题及原因:一是无问题。下一步改进措施:一是无。

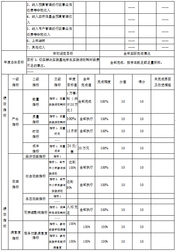
  (21)“中小学实践基地实践课耗材费”项目自评综述:根据年初设定的绩效目标,项目自评得分100分。项目全年预算数为20万元,执行数为20万元,完成预算的100%。项目绩效目标完成情况:一是保障实践基地2021年度正常运转,丰富中小学生综合实践活动。发现的主要问题及原因:一是无问题。下一步改进措施:一是无。

  (22)“中小学实践基地业务费”项目自评综述:根据年初设定的绩效目标,项目自评得分100分。项目全年预算数为45万元,执行数为45万元,完成预算的100%。项目绩效目标完成情况:一是保障实践基地2021年度正常运转。发现的主要问题及原因:一是无问题。下一步改进措施:一是无。

  (23)“中职免学费市配套”项目自评综述:根据年初设定的绩效目标,项目自评得分100分。项目全年预算数为487万元,执行数为487万元,完成预算的100%。项目绩效目标完成情况:一是发放学生助学金。发现的主要问题及原因:一是无问题。下一步改进措施:一是无。

  (24)“蒙幼安保人员经费”项目自评综述:根据年初设定的绩效目标,项目自评得分100分。项目全年预算数为2万元,执行数为2万元,完成预算的100%。项目绩效目标完成情况:一是为进一步加强我园安全防范工作,保障幼儿园及其师生的人身、财产安全,维护幼儿园正常的保教秩序,按照上级部门要求,幼儿园需配备2名保安人员,为幼儿园提供安保服务。发现的主要问题及原因:一是无问题。下一步改进措施:一是无。

  (25)“蒙幼民族教育专项经费”项目自评综述:根据年初设定的绩效目标,项目自评得分100分。项目全年预算数为5万元,执行数为5万元,完成预算的100%。项目绩效目标完成情况:一是购买民族服饰,民族玩具等,让幼儿感受民族服饰的魅力,丰富民族情感,提高幼儿园民族教育水平。发现的主要问题及原因:一是无问题。下一步改进措施:一是无。

  (26)“中小学图书馆实验室建设经费”项目自评综述:根据年初设定的绩效目标,项目自评得分100分。项目全年预算数为20万元,执行数为20万元,完成预算的100%。项目绩效目标完成情况:一是承担阜新市九年义务教育学校的实验室及图书馆的建设与完善。发现的主要问题及原因:一是无问题。下一步改进措施:一是无。

  (27)“教学仪器设备购置经费”项目自评综述:根据年初设定的绩效目标,项目自评得分100分。项目全年预算数为8万元,执行数为8万元,完成预算的100%。项目绩效目标完成情况:一是承担阜新市九年义务教育学校的实验室及图书馆的建设与完善。发现的主要问题及原因:一是无问题。下一步改进措施:一是无。

19.jpg 

20.png 

21.png 

22.png 

23.png 

24.png 

25.png 

26.png 

27.png 

28.png 

29.png 

30.png 

31.png 

32.jpg 

33.jpg 

34.png 

35.png 

36.png 

37.png 

38.png 

39.png 

40.png 

41.png 

42.png 

43.png 

44.png 

45.png 

46.png 

47.png 

48.png 

49.png 

50.jpg 

51.png 

52.png 

53.png 

54.png 

55.png 

56.png 

57.png 

58.png  

59.png 

60.png 

61.jpg 

62.png 

63.png 

64.png 

65.png 

66.png 

67.png 

68.png 

69.png 

70.png 

71.png 

72.png 

73.png 

1665977575617.png 

第三部分  名词解释 

  1.财政拨款收入:指单位从同级财政部门取得的财政预算资金。

  2.上级补助收入:指单位从主管部门和上级单位取得的非财政性补助收入。

  3.事业收入:指事业单位开展专业业务活动及辅助活动所取得的收入。

  4.经营收入:指事业单位在专业业务活动及辅助活动之外开展非独立核算经营活动取得的收入。

  5.附属单位上缴收入:指单位附属的独立核算单位按照规定上缴的收入。

  6.其他收入:指除上述“财政拨款收入”、“上级补助收入”、“事业收入”、“经营收入”、“附属单位上缴收入”等以外的收入。

  7.使用非财政拨款结余:指事业单位按照预算管理要求使用非财政拨款结余弥补收支差额的金额。

  8.上年结转和结余:指以前年度尚未完成、结转到本年按有关规定继续使用的资金。

  9.基本支出:指保障机构正常运转、完成日常工作任务而发生的人员支出和公用支出。

  10.项目支出:指在基本支出之外为完成特定行政任务和事业发展目标所发生的支出。

  11.上缴上级支出:指事业单位按照财政部门和主管部门的规定上缴上级单位的支出。

  12.经营支出:指事业单位在专业活动及辅助活动之外开展非独立核算经营活动发生的支出。

  13.对附属单位补助支出:指事业单位用财政补助收入之外的收入对附属单位补助发生的支出。

  14.“三公”经费:指用一般公共预算财政拨款安排的因公出国(境)费、公务用车购置及运行费和公务接待费。其中,因公出国(境)费反映单位公务出国(境)的住宿费、旅费、伙食补助费、杂费、培训费等支出;公务用车购置及运行费反映单位公务用车购置费及燃料费、维修费、过路过桥费、保险费、安全奖励费用等支出;公务接待费反映单位按规定开支的各类公务接待(含外宾接待)支出。

  15.教育支出(类)普通教育(款)学前教育(项):反映各部门举办的学前教育支出。政府各部门对社会组织等举办的幼儿园的资助,如捐赠、补贴等,也在本科目中反映。

  16.教育支出(类)普通教育(款)其他普通教育支出(项):反映除上述项目以外其他用于普通教育方面的支出。

  17.教育支出(类)职业教育(款)高等职业教育(项):反映各部门举办的本科、专科层次职业院校的资助,如捐赠、补贴等,也在本科目中反映。

  18.教育支出(类)教育费附加安排的支出(款)其他教育费附加安排的支出(项):反映除上述项目以外其他用于教育方面的支出。

  19.教育支出(类)其他教育支出(款)其他教育的支出(项):反映除上述项目以外其他用于教育方面的支出。

  20.社会保障和就业支出(类)抚恤(款)死亡抚恤(项):反映按规定用于烈士和牺牲、病故人员家属的一次性和定期抚恤金、丧葬费补助费以及烈士褒扬金。

  21.住房保障支出(类)住房改革支出(款)住房公积金(项):反映行政事业单位按人力资源和社会保障部、财政部规定的基本工资和津贴补贴以及规定比例为职工缴纳的住房公积金。

  22.社会保障和就业支出(类)行政事业单位养老支出(款)事业单位离退休(项):反应事业单位开支的离退休经费。 

第四部分  辽宁省阜新市教育服务中心(阜新市招生考试办公室)2021年度部门决算表

  附件:辽宁省阜新市教育服务中心(阜新市招生考试办公室)2021年决算表.xls


打印
分享
返回列表