樱花动漫-樱花动漫官方最全里番社

辽宁省阜新市市场监督管理综合行政执法队2021年度部门决算

日期: 2022-09-28 浏览量:659 来源:阜新市市场监督管理综合行政执法队 责任编辑:李艳 文字大小:

目    录

第一部分  辽宁省阜新市市场监督管理综合行政执法队部门概况

  一、主要职责

  二、辽宁省阜新市市场监督管理综合行政执法队决算单位构成

第二部分  2021年度辽宁省阜新市市场监督管理综合行政执法队部门决算情况说明

  一、收入支出决算总体情况说明

  二、财政拨款收入支出决算情况说明

  三、一般公共预算财政拨款“三公”经费支出决算情况说明

  四、一般公共预算财政拨款基本支出决算情况说明

  五、其他重要事项的情况说明

第三部分  名词解释

第四部分  2021年度辽宁省阜新市市场监督管理综合行政执法队决算报表

  一、收入支出决算总表

  二、收入决算表

  三、支出决算表

  四、财政拨款收入支出决算表

  五、一般公共预算财政拨款支出决算表

  六、一般公共预算财政拨款基本支出决算表

  七、政府性基金预算财政拨款支出决算表

  八、一般公共预算财政拨款“三公”经费支出决算表

  九、国有资本经营预算财政拨款支出决算表


第一部分  辽宁省阜新市市场监督管理综合行政执法队概况

  一、主要职责

(一)主要职责

1贯彻落实党中央关于市场监管综合行政执法工作的方针政策和决策部署,在履行职责过程中,坚持和加强党对市场监管综合行政执法工作的集中统一领导,执行国家有关法律法规,落实省市有关工作要求。

2负责建立和完善市场监管综合执法制度措施并组织实施,组织市场主体准入,生产经营交易中,有关违法行为案件,查办工作。

3负责食品(含保健食品特殊医学用途配方食品,婴幼儿配方等特殊食品)生产流通环节,和餐饮服务业盐业领域酒类食品违法行为查处工作。

4负责药品,医疗器械,化妆品等经营和使用环节违法行为查处工作。

5负责产品质量计量标准化和涉及特种设备安全的违法行为查处工作。

6负责价格收费违法违规不正当竞争行为违法直销传销虚假广告合同欺诈制售假冒伪劣的及网络商品交易中违法行为查处工作。

7负责产品质量(含食品药品)监督抽检及不合格产品核查处工作。

8负责商标,专利执法工作依法处理和调解专利侵权纠纷,查处假冒专利侵犯商标专用权等知识产权违法行为。

  9负责受理群众对食品,药品,医疗器械,化妆品,保健食品,产品质量(含商品和服务)计量标准化,侵权假冒,价格监督和涉及特种设备安全的申诉,投诉及举报查办相关案件。

10负责成品油市场,汽车销售等服务业领域违法行为查处工作。

11全面推行行政执法公示制度,执法全过程记录制度,重大执法决定法制审核制度建立统一指挥跨区域协作,部门配合,整体联动的市场监管综合行政执法工作机制,完善行政执法与刑事司法相衔接的协调机制。

  12、负责监督,指导和统筹协调,阜新县,彰武县以及基层市场监管所综合行政执法工作,推动实行统一的市场监管综合执法。

  13根据上级部署开展专项整治工作。

  14依法履行法律法规规章赋予的其他执法权以及完成上级交办的其他工作。

  二、辽宁省阜新市市场监督管理综合行政执法队决算单位构成

  纳入辽宁省阜新市市场监督管理综合行政执法队2021年部门决算编制范围的二级预算单位包括:辽宁省阜新市市场监督管理综合行政执法队

第二部分  2021年度辽宁省阜新市市场监督管理综合行政执法队部门决算情况说明

  一、收入支出决算总体情况说明

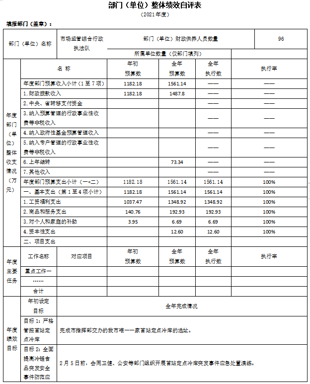
  (一)收入总计1561.14万元,包括:

  1.财政拨款收入1487.8万元,占收入总计的95.30%。其中:一般公共预算财政拨款收入1487.8万元,政府性基金收入0万元,国有资本经营预算财政拨款收入0万元。

  2.上级补助收入0万元,占收入总计的0%。

  3.事业收入0万元,占收入总计的0%。

  4.经营收入0万元,占收入总计的0%。

  5.附属单位上缴收入0万元,占收入总计的0%。

  6.其他收入0万元,占收入总计的0%。

  7.使用非财政拨款结余0万元,占收入总计的0%。

  8.上年结转和结余73.34万元,占收入总计的4.70%。主要是行政运行、市场主体管理等。

  与上年相比,今年收入增加140.47万元,增长10.43%,主要原因:本单位2021年增加人员绩效工资拨款。

  (二)支出总计1561.14万元,包括:

  1.基本支出1561.14万元,占支出总计的100%。主要是为保障机构正常运转、完成日常工作任务而发生的各项支出,其中:工资福利支出1348.93万元,对个人和家庭的补助支出6.69万元,商品和服务支出192.92万元,资本性支出12.6万元。

  2.项目支出0万元,占支出总计的0%。

  3.上缴上级支出0万元,占支出总计的0%。

  4.经营支出0万元,占支出总计的0%。

  5.对附属单位补助支出0万元,占支出总计的0%。

  与上年相比,今年支出增加300.43万元,增长23.83%,主要原因:人员绩效支出增加。

  (三)年末结转和结余0万元。

  二、财政拨款支出决算情况说明

  (一)总体情况。

  2021年度财政拨款支出1561.14万元,其中:基本支出1561.14万元,项目支出0万元。与上年相比,财政拨款支出增加300.43万元,增长23.83%,主要原因:人员绩效支出增加。与年初预算相比,2021年度财政拨款支出完成年初预算的132.06%,其中:基本支出完成年初预算的132.06%。

  (二)一般公共预算财政拨款支出情况。

  2021年度一般公共预算财政拨款支出1561.14万元,按支出功能分类科目分,包括:一般公共服务支出1474.65万元,占94.46%;社会保障和就业支出4.84万元,占0.31%;住房保障支出81.65万元,占5.23%。。

  1.一般公共服务支出1474.65万元,具体包括:

  一般公共服务支出(类)财政事务(款)行政运行(项)1474.65万元,主要是在职人员工资津贴等支出,完成年初预算的135.24%,决算数大于年初预算数的原因主要是人员绩效支出增加。

  2.社会保障和就业支出4.84万元,具体包括:

  行政单位离退休费4.84万元,主要是离休人员工资支出,完成年初预算的133.99%。

  3.住房保障支出81.65万元,具体包括:

  (1)住房公积金支出81.65万元,用于在职职工缴纳的住房公积金,完成预算的92.65%,决算数小于预算是因为在职人员减少。

  (三)政府性基金预算财政拨款支出情况。

  2021年度政府性基金预算财政拨款支出0万元

  (四)国有资本经营预算财政拨款支出情况。

  2021年度国有资本经营预算财政拨款支出0万元。

  三、一般公共预算财政拨款“三公”经费支出决算情况说明

  2021年度一般公共预算财政拨款安排的“三公”经费支出0万元,完成年初预算的0%,其中:因公出国(境)费0万元,公务接待费0万元,公务用车购置及运行维护费0万元。

  1.因公出国(境)费0万元,占“三公”经费支出的0%。完成年初预算的0%。2021年参加出国(境)团组0个,累计0人次,主要为参加0团等。2021年因公出国(境)费比上年减少0万元,下降0%。

  2.公务接待费0万元,占“三公”经费支出的0%。完成年初预算的0%。2021年国内公务接待累计0批次、0人、0万元;其中外事接待累计0批次、0人、0万元。2021年公务接待费比上年减少0万元,下降0%。

  3.公务用车购置及运行费0万元,占“三公”经费支出的0%。完成年初预算的0%。比上年减少0万元,下降0%。

  其中:公务用车购置费0万元,当年购置公务用车0辆。公务用车运行维护费0万元,截至年末使用一般公共预算财政拨款开支运行维护费的公务用车保有量0辆。

  四、一般公共预算财政拨款基本支出决算情况说明

  2021年度一般公共预算财政拨款基本支出1561.14万元,其中:人员经费1355.61万元,主要包括基本工资、津贴补贴、奖金、其他社会保障缴费、机关事业单位基本养老保险缴费、其他工资福利支出、离休费、退休费、抚恤金、生活补助、奖励金、住房公积金、采暖补贴、其他对个人和家庭补助的支出;日常公用经费205.53万元,主要包括办公费、印刷费、手续费、水费、电费、邮电费、取暖费、物业费、差旅费、因公出国(境)费用、维修(护)费、租赁费、会议费、培训费、公务接待费、劳务费、委托业务费、工会经费、福利费、公务用车运行维护费、其他交通费用、其他商品和服务支出、办公设备购置、专用设备购置、信息网络及软件购置更新。

  五、其他重要事项的情况说明

  (一)机关运行经费支出情况。

  2021年机关运行经费支出205.53万元,比上年增加32.13万元,增长18.52%,主要原因是追加执法办案经费支出。

  (二)政府采购支出情况。

  2021年政府采购支出总额0万元。授予中小企业合同金额0万元,占政府采购支出总额的0%。

  (三)国有资产占用情况。

  截至2021年12月31日,共有车辆0辆。

  (四)预算绩效情况。

  1.预算绩效管理工作开展情况。

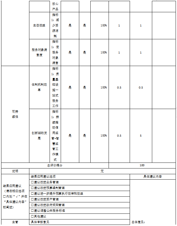
  (1)绩效自评情况。根据预算绩效管理要求,我部门组织对2021年度预算项目支出全面开展绩效自评,共涉及预算支出项目0个,涉及资金0元,自评覆盖率(开展绩效自评的项目数/年初批复绩效目标的项目数)达到0%,自评平均分(开展绩效自评的项目分数总和/开展绩效自评的项目数)0分,组织对我部门开展整体绩效自评,涉及预算资金1561.14万元,自评平均分100分。

  (2)部门评价情况。我部门本年度无项目支出,未开展部门评价。

  2.部门决算中项目绩效自评结果。

  本年度我部门没有项目支出,未开展项目绩效评价,我部门无此情况。

1.jpg 

2.jpg 

3.png 

4.png 

5.png 

6.png 

7.png 

8.png 

9.png 

10.png 

第三部分  名词解释 

  1.财政拨款收入:指单位从同级财政部门取得的财政预算资金。

  2.上级补助收入:指单位从主管部门和上级单位取得的非财政性补助收入。

  3.事业收入:指事业单位开展专业业务活动及辅助活动所取得的收入。

  4.经营收入:指事业单位在专业业务活动及辅助活动之外开展非独立核算经营活动取得的收入。

  5.附属单位上缴收入:指单位附属的独立核算单位按照规定上缴的收入。

  6.其他收入:指除上述“财政拨款收入”、“上级补助收入”、“事业收入”、“经营收入”、“附属单位上缴收入”等以外的收入。

  7.使用非财政拨款结余:指事业单位按照预算管理要求使用非财政拨款结余弥补收支差额的金额。

  8.上年结转和结余:指以前年度尚未完成、结转到本年按有关规定继续使用的资金。

  9.基本支出:指保障机构正常运转、完成日常工作任务而发生的人员支出和公用支出。

  10.项目支出:指在基本支出之外为完成特定行政任务和事业发展目标所发生的支出。

  11.上缴上级支出:指事业单位按照财政部门和主管部门的规定上缴上级单位的支出。

  12.经营支出:指事业单位在专业活动及辅助活动之外开展非独立核算经营活动发生的支出。

  13.对附属单位补助支出:指事业单位用财政补助收入之外的收入对附属单位补助发生的支出。

  14.“三公”经费:指用一般公共预算财政拨款安排的因公出国(境)费、公务用车购置及运行费和公务接待费。其中,因公出国(境)费反映单位公务出国(境)的住宿费、旅费、伙食补助费、杂费、培训费等支出;公务用车购置及运行费反映单位公务用车购置费及燃料费、维修费、过路过桥费、保险费、安全奖励费用等支出;公务接待费反映单位按规定开支的各类公务接待(含外宾接待)支出。

  15.机关运行经费:指为保障行政单位和参照公务员法管理的事业单位运行,使用一般公共预算财政拨款安排的基本支出中用于购买货物和服务的各项资金,包括办公及印刷费、邮电费、差旅费、会议费、福利费、日常维修费、专用材料及一般设备购置费、办公用房水电费、办公用房取暖费、办公用房物业管理费、公务用车运行维护费以及其他费用。

  16.一般公共服务(类)财政事务(款)行政运行(项):反映行政单位(包括实行公务员管理的事业单位)的基本支出。

第四部分  2021年度部门决算表

  附件:辽宁省阜新市市场监督管理综合行政执法队决算公开数据(无批复表).xls




打印
分享
返回列表