樱花动漫-樱花动漫官方最全里番社

辽宁省阜新市营商环境建设局(阜新市行政审批局)2021年度部门决算

日期: 2022-09-28 浏览量:966 来源:阜新市营商环境建设局(阜新市行政审批局) 责任编辑:李艳 文字大小:

目    录


第一部分  部门概况

  一、主要职责

  二、部门决算单位构成

第二部分  2021年度部门决算情况说明

  一、收入支出决算总体情况说明

  二、财政拨款支出决算情况说明

  三、一般公共预算财政拨款“三公”经费支出决算情况说明

  四、一般公共预算财政拨款基本支出决算情况说明

  五、其他重要事项的情况说明

第三部分  名词解释

第四部分  2021年度部门决算表

  一、收入支出决算总表

  二、收入决算表

  三、支出决算表

  四、财政拨款收入支出决算表

  五、一般公共预算财政拨款支出决算表

  六、一般公共预算财政拨款基本支出决算表

  七、一般公共预算财政拨款“三公”经费支出决算表

  八、政府性基金预算财政拨款收入支出决算表

  九、国有资本经营预算财政拨款支出决算表

 

第一部分  部门概况

  一、主要职责

  (一)贯彻落实党中央、国务院和省委、省政府关于加强和优化营商环境建设的方针政策和相关法律法规及市委、市政府部署要求,组织贯彻落实《辽宁省优化营商环境条例》。

  (二)拟定全市营商环境建设工作规划和年度计划,拟订加强和优化全市营商环境建设的政策、措施和制度并组织实施,组织指导、统筹协调各地区各部门营商环境建设工作。

  (三)负责全市营商环境建设监督检查工作,受理相关投诉、举报,查处营商环境建设违法违纪行为。

  (四)配合有关部门对全市贯彻落实市委、市政府关于优化营商环境建设工作部署情况进行绩效考评。

  (五)负责推进全市简政放权放管结合优化服务改革及行政审批制度改革工作,指导市以下简政放权放管结合优化服务改革及行政审批制度改革工作。

  (六)负责市行政服务中心的运行和管理,负责对市直部门进驻服务中心政务服务事项的组织协调、监督管理和指导服务。

  (七)负责全市行政权力运行制度系统、行政权力电子监察系统建设等工作,指导、协调、监督全市行政审批工作和各级公共行政服务中心及代办机构建设。统筹负责“互联网+政务服务”建设推进。

  (八)承担市营商环境建设工作领导小组、市推进职能转变协调小组、市行政审批制度改革工作领导小组日常工作。

  (九)完成市委、市政府交办的其他任务。

  二、部门决算单位构成

  纳入辽宁省阜新市营商环境建设局2021年部门决算编制范围的二级预算单位包括:

  1.阜新市营商环境建设局本级

  2.阜新市公共资源交易中心(阜新市政府采购中心)

  3.阜新市大数据管理中心

第二部分  2021年度部门决算情况说明

  一、收入支出决算总体情况说明

  (一)收入总计3173.93万元,包括:

  1.财政拨款收入2407.86万元,占收入总计的75.86%。其中:一般公共预算财政拨款收入2407.86万元,政府性基金收入0万元,国有资本经营预算财政拨款收入0万元。

  2.上级补助收入0万元,占收入总计的0%。

  3.事业收入0万元,占收入总计的0%。

  4.经营收入0万元,占收入总计的0%。

  5.附属单位上缴收入0万元,占收入总计的0%。

  6.其他收入0万元,占收入总计的0%。

  7.使用非财政拨款结余0万元,占收入总计的0%。

  8.上年结转和结余766.08万元,占收入总计的24.14%。主要是未完工的项目等。

  与上年相比,今年收入增加2665.83万元,增长524.67%,主要原因是机构改革,市公共资源交易中心(阜新市政府采购中心)、市大数据管理中心并入市营商局。


  (二)支出总计3034.59万元,包括:

  1.基本支出1742.24万元,占支出总计的57.41%。主要是为保障机构正常运转、完成日常工作任务而发生的各项支出,其中:工资福利支出1453.17万元,对个人和家庭的补助支出18.46万元,商品和服务支出270.6万元。

  2.项目支出1292.36万元,占支出总计的42.59%。主要包括工程项目、阜新市电子政务外网升级改造及安全系统建设采购、平台运行等业务支出。

  3.上缴上级支出0万元,占支出总计的0%。

  4.经营支出0万元,占支出总计的0%。

  5.对附属单位补助支出0万元,占支出总计的0%。

  与上年相比,今年支出增加2542.54万元,增长516.72%,主要原因是机构改革,市公共资源交易中心(阜新市政府采购中心)、市大数据管理中心并入市营商局。

  (三)年末结转和结余139.34万元。

  主要是未完工的项目等原因形成的结余。与上年相比,今年结转结余减少626.74万元,降低81.81%,主要原因是机构改革,市公共资源交易中心(阜新市政府采购中心)、市大数据管理中心并入市营商局。

  二、财政拨款支出决算情况说明

  (一)总体情况。

  2021年度财政拨款支出3034.59万元,其中:基本支出1742.24万元,项目支出1292.36万元。与上年相比,财政拨款支出增加2542.54万元,增长516.72%,主要原因是机构改革,市公共资源交易中心(阜新市政府采购中心)、市大数据管理中心并入市营商局。与年初预算相比,2021年度财政拨款支出完成年初预算的200.9%,其中:基本支出完成年初预算的130.02%,项目完成年初预算的757.54%。

  (二)一般公共预算财政拨款支出情况。

  2021年度一般公共预算财政拨款支出3034.59万元,按支出功能分类科目分,包括:一般公共服务支出2916.46万元,占96.1%;社会保障和就业支出9.29万元,占0.31%;住房保障支出108.85万元,占3.59%。

  1.一般公共服务支出2916.46万元,具体包括:

  (1)一般公共服务支出(类)政府办公厅(室)及相关机构事务(款)行政运行(项)571.69万元,主要是行政在职人员经费、公用经费等支出,完成年初预算的 169.5%,决算数大于年初预算数的原因主要是增加综窗人员费用。

  (2)一般公共服务支出(类)政府办公厅(室)及相关机构事务(款)一般行政管理事务(项)146.56万元,主要是一体化平台建设、大厅食堂伙食补助费、大厅后续完善工程及运维经费等项目支出,完成年初预算的433.61%,决算数大于年初预算数的原因主要是追加一体化平台建设、大厅后续完善工程及运维经费等。

  (3)一般公共服务支出(类)政府办公厅(室)及相关机构事务(款)事业运行(项)1052.41万元,主要是下属事业单位在职人员经费、公用经费等支出,完成年初预算的118.12%,决算数大于年初预算数的原因主要是有新增人员。

  (4)一般公共服务支出(类)政府办公厅(室)及相关机构事务(款)其他政府办公厅(室)及相关机构事务支出(项)1106.3万元,主要是阜新市电子政务外网升级改造及安全系统建设采购项目、工程项目费、网络租赁费、平台运行费等支出,完成年初预算的808.7%,决算数大于年初预算数的原因主要是追加阜新市电子政务外网升级改造及安全系统建设采购项目、工程项目、平台运行经费等。

  (5)一般公共服务(类)统计信息事务(款)信息事务(项)39.5万元,主要是政务大数据平台项目支出,年初没有预算安排,决算数大于年初预算数的原因主要是追加政务大数据平台项目经费。

  2.社会保障和就业支出9.29万元,具体包括:

  (1)社会保障和就业支出(类)行政事业单位养老支出(款) 行政单位离退休(项)0.03万元,主要是行政退休人员经费支出,完成年初预算的100%,决算数等于年初预算数。

  (2)社会保障和就业支出(类)行政事业单位养老支出(款)事业单位离退休(项)9.26万元,主要是事业退休人员经费支出,完成年初预算的100%,决算数等于年初预算数。

  3.住房保障支出108.85万元,具体包括:

  住房保障支出(类)住房改革支出(款)住房公积金(项)108.85万元,主要是在职人员住房公积金支出,完成年初预算的106.78%,决算数大于年初预算数的原因主要是有新增人员。

  (三)政府性基金预算财政拨款支出情况。

  2021年度政府性基金预算财政拨款支出0万元。

  (四)国有资本经营预算财政拨款支出情况。

  2021年度国有资本经营预算财政拨款支出0万元。

  三、一般公共预算财政拨款“三公”经费支出决算情况说明

  2021年度一般公共预算财政拨款安排的“三公”经费支出1.63万元,完成年初预算的37.05%,决算数小于年初预算数的主要原因是缩减三公经费支出,厉行节约。其中:因公出国(境)费0万元,公务接待费0万元,公务用车购置及运行维护费1.63万元。

  1.因公出国(境)费0万元,占“三公”经费支出的0%。完成年初预算的0%。2021年参加出国(境)团组0个,累计0人次。2021年因公出国(境)费与上年相比无变化。

  2.公务接待费0万元,占“三公”经费支出的0%。完成年初预算的0%。2021年国内公务接待累计0批次、0人、0万元;其中外事接待累计0批次、0人、0万元。2021年公务接待费与上年相比无变化。

  3.公务用车购置及运行费1.63万元,占“三公”经费支出的100%。完成年初预算的37.05%,决算数小于年初预算数的主要原因是缩减三公经费支出,厉行节约。比上年增加0.56万元,增长52.34%,主要是机构改革,市公共资源交易中心(阜新市政府采购中心)、市大数据管理中心并入市营商局。

  其中:公务用车购置费0万元,当年购置公务用车0辆。公务用车运行维护费1.63万元,主要用于公务用车汽油费、维修费、 保险费等,截至年末使用一般公共预算财政拨款开支运行维护费的公务用车保有量4辆。

  四、一般公共预算财政拨款基本支出决算情况说明

  2021年度一般公共预算财政拨款基本支出1742.24万元,其中:人员经费1471.63万元,主要包括基本工资、津贴补贴、奖金、其他社会保障缴费、机关事业单位基本养老保险缴费、其他工资福利支出、离休费、退休费、抚恤金、生活补助、奖励金、住房公积金、采暖补贴、其他对个人和家庭补助的支出;日常公用经费270.6万元,主要包括办公费、印刷费、手续费、水费、电费、邮电费、取暖费、物业费、差旅费、因公出国(境)费用、维修(护)费、租赁费、会议费、培训费、公务接待费、劳务费、委托业务费、工会经费、福利费、公务用车运行维护费、其他交通费用、其他商品和服务支出、办公设备购置、专用设备购置、信息网络及软件购置更新。

  五、其他重要事项的情况说明

  (一)机关运行经费支出情况。

  2021年机关运行经费支出164.35万元,比上年增加67.45万元,增长69.61%,主要原因是机构改革,市公共资源交易中心(阜新市政府采购中心)、市大数据管理中心并入市营商局。

  (二)政府采购支出情况。

  2021年政府采购支出总额99.42万元,其中:政府采购货物支出24.81万元,政府采购工程支出0万元,政府采购服务支出74.61万元。授予中小企业合同金额49.8万元,占政府采购支出总额的50.09%,其中:授予小微企业合同金额0万元,占政府采购支出总额的0%;货物采购授予中小企业合同金额占货物支出金额的0%;工程采购授予中小企业合同金额占货物支出金额的0%;服务采购授予中小企业合同金额占货物支出金额的100%。

  (三)国有资产占用情况。

  截至2021年12月31日,共有车辆4辆,其中:副省级以上领导干部用车0辆,主要领导干部用车0辆,机要通讯用车1辆,应急保障用车1辆,执法执勤用车0辆,特种专业技术用车0辆,离退休干部用车0辆,其他用车2辆,其他用车主要是处于待报废状态。单位价值50万元以上通用设备1台(套),单价100万元以上专用设备0台(套)。

  (四)预算绩效情况。

  1.预算绩效管理工作开展情况。

  (1)绩效自评情况。根据预算绩效管理要求,我部门组织对2021年度预算项目支出全面开展绩效自评,共涉及预算支出项目3个,涉及资金170.6万元,自评覆盖率(开展绩效自评的项目数/年初批复绩效目标的项目数)达到100%,自评平均分(开展绩效自评的项目分数总和/开展绩效自评的项目数)97分。组织对3个单位开展整体绩效自评,涉及资金3173.94万元,自评平均分97分。

  (2)部门评价情况。

  我部门未进行此项评价。

  2.部门决算中项目绩效自评结果。

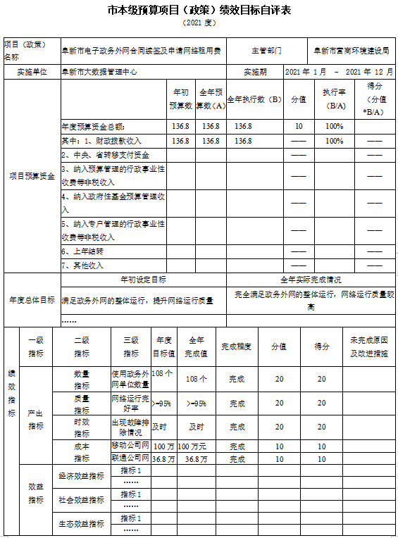
  (1)“阜新市电子政务外网合同续签及申请网络租用费”项目自评综述:根据年初设定的绩效目标,项目自评得分100分。项目全年预算数为136.8万元,执行数为136.8万元,完成预算的100%。项目绩效目标完成情况:完全满足政务外网的整体运行,网络运行质量较高。发现的主要问题及原因:无。下一步改进措施:无。

  (2)“大厅经费”项目自评综述:根据年初设定的绩效目标,项目自评得分96分。项目全年预算数为5.3万元,执行数为5万元,完成预算的94.34%。项目绩效目标完成情况:创造良好的办事环境,为广大群众提供优质服务。发现的主要问题及原因:无。下一步改进措施:无。

  (3)“大厅食堂伙食补助费”项目自评综述:根据年初设定的绩效目标,项目自评得分95分。项目全年预算数为28.5万元,执行数为26.19万元,完成预算的91.89%。项目绩效目标完成情况::为窗口工作人员提供卫生安全、搭配合理工作餐,以保证大厅良好的工作秩序。发现的主要问题及原因:无。下一步改进措施:无。

1.jpg 

2.png 

3.png 

4.png 

5.png 

6.png 

7.png 

8.png 

9.png 

10.png 

11.png 

第三部分  名词解释 

  1.财政拨款收入:指单位从同级财政部门取得的财政预算资金。

  2.上级补助收入:指单位从主管部门和上级单位取得的非财政性补助收入。

  3.事业收入:指事业单位开展专业业务活动及辅助活动所取得的收入。

  4.经营收入:指事业单位在专业业务活动及辅助活动之外开展非独立核算经营活动取得的收入。

  5.附属单位上缴收入:指单位附属的独立核算单位按照规定上缴的收入。

  6.其他收入:指除上述“财政拨款收入”、“上级补助收入”、“事业收入”、“经营收入”、“附属单位上缴收入”等以外的收入。

  7.使用非财政拨款结余:指事业单位按照预算管理要求使用非财政拨款结余弥补收支差额的金额。

  8.上年结转和结余:指以前年度尚未完成、结转到本年按有关规定继续使用的资金。

  9.基本支出:指保障机构正常运转、完成日常工作任务而发生的人员支出和公用支出。

  10.项目支出:指在基本支出之外为完成特定行政任务和事业发展目标所发生的支出。

  11.上缴上级支出:指事业单位按照财政部门和主管部门的规定上缴上级单位的支出。

  12.经营支出:指事业单位在专业活动及辅助活动之外开展非独立核算经营活动发生的支出。

  13.对附属单位补助支出:指事业单位用财政补助收入之外的收入对附属单位补助发生的支出。

  14.“三公”经费:指用一般公共预算财政拨款安排的因公出国(境)费、公务用车购置及运行费和公务接待费。其中,因公出国(境)费反映单位公务出国(境)的住宿费、旅费、伙食补助费、杂费、培训费等支出;公务用车购置及运行费反映单位公务用车购置费及燃料费、维修费、过路过桥费、保险费、安全奖励费用等支出;公务接待费反映单位按规定开支的各类公务接待(含外宾接待)支出。

  15.机关运行经费:指为保障行政单位和参照公务员法管理的事业单位运行,使用一般公共预算财政拨款安排的基本支出中用于购买货物和服务的各项资金,包括办公及印刷费、邮电费、差旅费、会议费、福利费、日常维修费、专用材料及一般设备购置费、办公用房水电费、办公用房取暖费、办公用房物业管理费、公务用车运行维护费以及其他费用。

  16.一般公共服务(类)财政事务(款)行政运行(项):反映行政单位(包括实行公务员管理的事业单位)的基本支出。

  17.一般公共服务(类)政府办公厅(室)及相关机构事务(款)行政运行(项):反映行政单位(包括实行公务员管理的事业单位)的基本支出。

  18.一般公共服务(类)政府办公厅(室)及相关机构事务(款)一般行政管理事务(项):反映行政单位(包括实行公务员管理的事业单位)未单独设置项级科目的其他项目支出。

  19.一般公共服务(类)政府办公厅(室)及相关机构事务(款)事业运行(项):反映事业单位的基本支出,不包括行政单位(包括实行公务员管理的事业单位)后勤服务中心、医务室等附属事业单位。

  20.一般公共服务(类)政府办公厅(室)及相关机构事务(款)其他政府办公厅(室)及相关机构事务支出(项):反映除上述项目以外的其他政府办公厅(室)及相关机构事务支出。

  21.一般公共服务(类)统计信息事务(款)信息事务(项):反映国家信息中心和地方各级政府信息中心的支出。

  22.社会保障和就业(类)行政事业单位养老(款)行政单位离退休(项):反映行政单位(包括实行公务员管理的事业单位)开支的离退休经费。

  23.社会保障和就业(类)行政事业单位养老(款)事业单位离退休(项):反映事业单位开支的离退休经费。

  24.住房保障(类)住房改革(款)住房公积金(项):反映行政事业单位按人力资源和社会保障部、财政部规定的基本工资和津贴补贴以及规定比例为职工缴纳的住房公积金。 

第四部分  2021年度部门决算表

  附件:辽宁省阜新市营商环境建设局(阜新市行政审批局)2021年度部门决算表.xls


 

打印
分享
返回列表