樱花动漫-樱花动漫官方最全里番社

辽宁省阜新市妇女联合会2021年度部门决算

日期: 2022-10-08 浏览量:1003 来源:阜新市妇女联合会 责任编辑:李艳 文字大小:

目    录


第一部分  部门概况

  一、主要职责

  二、部门决算单位构成

第二部分  2021年度部门决算情况说明

  一、收入支出决算总体情况说明

  二、财政拨款收入支出决算情况说明

  三、一般公共预算财政拨款“三公”经费支出决算情况说明

  四、一般公共预算财政拨款基本支出决算情况说明

  五、其他重要事项的情况说明

第三部分  名词解释

第四部分  2021年度部门决算报表

  一、收入支出决算总表

  二、收入决算表

  三、支出决算表

  四、财政拨款收入支出决算表

  五、一般公共预算财政拨款支出决算表

  六、一般公共预算财政拨款基本支出决算表

  七、政府性基金预算财政拨款支出决算表

  八、一般公共预算财政拨款“三公”经费支出决算表

  九、国有资本经营预算财政拨款支出决算表


第一部分  部门概况

  一、主要职责

  (一)团结、动员、组织全市广大妇女积极投身改革开放和社会主义经济建设、政治建设、文化建设、社会建设和生态文明建设,为推进阜新转型振兴建功立业,在中国特色社会主义伟大实践中发挥半边天作用。

  (二)宣传马克思主义妇女观,推动落实男女平等基本国策,教育和引导广大妇女群众树立正确的世界观、人生观、价值观,践行社会主义核心价值观,发扬自尊、自信、自立、自强精神,提高综合素质,实现全面发展,宣传优秀妇女典型,培养、推荐女性人才。

  (三)开展家庭文明建设,发挥妇女在家庭生活中的独特作用,培育家庭家教家风文化。

  (四)代表妇女参与国家和社会事务的民主决策、民主管理和民主监督,参与拟订有关法规、规章和政策,推动保障妇女权益法律政策和妇女儿童发展纲要实施,参与社会治理,发挥妇联组织在维护社会和谐稳定中的作用。   

  (五)维护妇女儿童合法权益,倾听妇女意见,反映妇女诉求,向各级机关提出有关建议,要求并协助有关部门或单位查处侵害妇女儿童权益的行为,为有需求的妇女群众提供及时有效的法律援助和服务。

  (六)开展对特殊困难妇女儿童帮扶工作,拓宽服务渠道,建设服务阵地,发展公益事业,壮大巾帼志愿者队伍,开展妇女之家建设。

  (七)指导全市各级妇联依据《中华全国妇女联合会章程》和妇女代表大会提出的任务,开展妇女儿童工作,指导和推进全市基层妇女组织建设,联系团体会员并给予工作指导,加强与女性社会组织和社会各界的联系。

  (八)承担市政府妇女儿童工作委员会日常工作。

  (九)承办市委、市政府交办的其他事项。

  (十)职能转变。

  加强的职责:

  增加网络和新媒体工作职能,推动网上妇联建设。

  深化家庭文明建设,整合相关部门家庭工作职能。

  指导和推进基层组织建设和基层干部队伍建设。

  二、部门决算单位构成

  纳入阜新市妇女联合会2021年部门决算编制范围的二级预算单位1个包括:

  1.阜新市妇女联合会本级

第二部分  2021年度部门决算情况说明

  一、收入支出决算总体情况说明

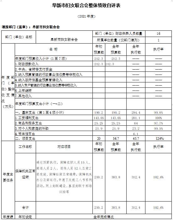
  (一)收入总计295.07万元,包括:

  1.财政拨款收入290.38万元,占收入总计的98.4%。其中:一般公共预算财政拨款收入290.38万元,政府性基金收入0万元,国有资本经营预算财政拨款收入0万元。

  2.上级补助收入0万元,占收入总计的0%。

  3.事业收入0万元,占收入总计的0%。

  4.经营收入0万元,占收入总计的0%。

  5.附属单位上缴收入0万元,占收入总计的0%。

  6.其他收入0.09万元,占收入总计的0.1%。主要是银行利息等收入。

  7.使用非财政拨款结余0万元,占收入总计的0%。

  8.上年结转和结余4.6万元,占收入总计的1.5%。主要是“双进家”项目工作补贴经费等等。

  与上年相比,今年收入减少23.81万元,降低7%,主要原因:一是节约开支;二是今年无死亡抚恤金拨款。

  (二)支出总计294.57万元,包括:

  1.基本支出250.94万元,占支出总计的85%。主要是为保障机构正常运转、完成日常工作任务而发生的各项支出,其中:工资福利支出201.05万元,对个人和家庭的补助支出23.27万元,商品和服务支出26.53万元。

  2.项目支出43.63万元,占支出总计的15%。主要包括妇女儿童事业发展项目、 “双进家”项目等业务支出。

  3.上缴上级支出0万元,占支出总计的0%。

  4.经营支出0万元,占支出总计的0%。

  5.对附属单位补助支出0万元,占支出总计的0%。

  与上年相比,今年支出减少17.83万元,降低6%,主要原因:一是节约开支;二是今年无死亡抚恤金支出。

  (三)年末结转和结余0.5万元。

  主要是银行利息等原因形成的结余。与上年相比,今年结转结余减少5.96万元,降低92%,主要原因:一是本年度顺利开展了多项妇女儿童事业发展项目,二是按照财政要求,2021年开始实现收付实现制,年末结余资金全部收回,年末无财政拨款结转结余。

  二、财政拨款支出决算情况说明

  (一)总体情况。

  2021年度财政拨款支出294.48万元,其中:基本支出250.85万元,项目支出43.63万元。与上年相比,财政拨款支出减少17.71万元,降低6%,主要原因:一是节约开支;二是今年无死亡抚恤金支出。与年初预算相比,2021年度财政拨款支出完成年初预算的138%,其中:基本支出完成年初预算的130%,项目完成年初预算的218%。主要原因:一是增加2020年年度考核绩效奖;二是调入人员追加的各种保险金及年金等。

  (二)一般公共预算财政拨款支出情况。

  2021年度一般公共预算财政拨款支出294.48万元,按支出功能分类科目分,包括:一般公共服务支出258.71万元,占88%;社会保障和就业支出23.54万元,占8%;住房保障支出12.23万元,占4%。

  1.一般公共服务支出258.71万元,具体包括:

  (1)行政运行215.08万元,主要是人员经费、公用经费等支出,完成年初预算的113%,决算数大于年初预算数的原因主要是发放2020年度绩效奖金等。

  (2)一般行政管理事务26.13万元,主要是开展相关会议活动等支出,完成年初预算的130%,决算数大于年初预算数的原因主要是上年度结转的“双进家”项目于本年度开展实施。

  (3)其他群众团体事务支出17.5万元,主要是巾帼科技示范培训基地项目等支出,年初无预算,决算数大于年初预算数的原因主要是本年度此项目正常推进开展。

  2.社会保障和就业支出23.54万元,具体包括:

  (1)归口管理的行政单位离退休23.54万元,主要是离休人员工资、护理费等支出,完成年初预算的106%,决算数大于年初预算数的主要原因:按文件要求建党100周年之际提高离退休干部生活补贴标准。

  3.住房保障支出12.23万元,具体包括:

  住房公积金12.23万元,主要是在职人员住房公积金等支出,完成年初预算的100%,决算数与年初预算数一致。

  (三)政府性基金预算财政拨款支出情况。

  2021年度政府性基金预算财政拨款支出0万元。

  (四)国有资本经营预算财政拨款支出情况。

  2021年度国有资本经营预算财政拨款支出0万元。

  三、一般公共预算财政拨款“三公”经费支出决算情况说明

  2021年度一般公共预算财政拨款安排的“三公”经费支出0万元,完成年初预算的100%,决算数与年初预算数一致。其中:因公出国(境)费0万元,公务接待费0万元,公务用车购置及运行维护费0万元。原因为未发生公务用车运行维护费、因公出国境费用及公务接待费。

  1.因公出国(境)费0万元。2021年参加出国(境)团组0个,累计0人次。2021年因公出国(境)费与上年一致。

  2.公务接待费0万元,2021年国内公务接待累计0批次,0人,0万元。2021年公务接待费与上年一致。

  3.公务用车购置及运行费0万元,与上年一致。

  公务用车购置费0万元,当年购置公务用车0辆。

  公务用车运行维护费0万元。截至年末使用一般公共预算财政拨款开支的公务用车保有量0辆。

  四、一般公共预算财政拨款基本支出决算情况说明

  2021年度一般公共预算财政拨款基本支出250.85万元,其中:人员经费224.32万元,主要包括基本工资、津贴补贴、奖金、其他社会保障缴费、机关事业单位基本养老保险缴费、其他工资福利支出、离休费、退休费、抚恤金、生活补助、奖励金、住房公积金、采暖补贴、其他对个人和家庭补助的支出;日常公用经费26.53万元,主要包括办公费、印刷费、手续费、水费、电费、邮电费、差旅费、维修(护)费、会议费、培训费、劳务费、委托业务费、工会经费、其他交通费用、其他商品和服务支出、办公设备购置、专用设备购置、信息网络及软件购置更新。

  五、其他重要事项的情况说明

  (一)机关运行经费支出情况。

  2021年机关运行经费支出26.53万元,比上年增加1.34万元,增长5%,主要原因是办公经费支出有所增加。

  (二)政府采购支出情况。

  2021年政府采购支出总额0万元,其中:政府采购货物支出0万元,政府采购工程支出0万元,政府采购服务支出0万元。授予中小企业合同金额0万元,占政府采购支出总额的0%,其中:授予小微企业合同金额0万元,占政府采购支出总额的0%;货物采购授予中小企业合同金额占货物支出金额的0%;工程采购授予中小企业合同金额占货物支出金额的0%;服务采购授予中小企业合同金额占货物支出金额的0%。

  (三)国有资产占用情况。

  截至2021年12月31日,共有车辆0辆,其中:副省级以上领导干部用车0辆,主要领导干部用车0辆,机要通讯用车0辆,应急保障用车0辆,执法执勤用车0辆,特种专业技术用车0辆,离退休干部用车0辆,其他用车0辆,其他用车无;单位价值50万元以上通用设备0台(套),单价100万元以上专用设备0台(套)。

  (四)预算绩效情况。

  1.预算绩效管理工作开展情况。

  (1)绩效自评情况。根据预算绩效管理要求,我部门组织对2021年度预算项目支出全面开展绩效自评,共涉及预算支出项目5个,涉及资金20万元,自评覆盖率达到100%,自评平均分100分。

  (2)部门评价情况。我部门组织对“三八节和六一儿童节系列活动”“网上妇联建设”“家家幸福安康工程”等5 个项目开展了部门评价,未委托第三方开展绩效评价。涉及资金20万元。2021年度预算项目基本按时间节点完成财政批复的预算支出,充分使用财政预算资金保障机关工作运转及各项活动开展,全面完成年度设定的绩效目标。

  通过绩效自评发现预算项目管理主要存在的问题是绩效目标设置的科学性不足,下一步将进一步完善绩效目标指标设置的科学性。

  2.部门决算中项目绩效自评结果。

  (1)“三八节和六一儿童节系列活动”项目自评综述:根据年初设定的绩效目标,项目自评得分100分。项目全年预算数为5万元,执行数为5万元,完成预算的100%。项目绩效目标完成情况:一是开展“三八节”系列活动、全市巾帼建功标兵(巾帼文明岗)和三八红旗手(集体)评选;二是开展“颂党恩 传家风”庆“六一”系列活动、“执委妈妈”假期结对帮扶活动,走访慰问农村留守困境儿童和特殊儿童。发现的主要问题及原因:一是绩效目标设置的科学性不足;二是成本控制需进一步加强。下一步将采取以下措施加以改进:一是进一步完善绩效目标指标设置的科学性;二是加强成本控制。

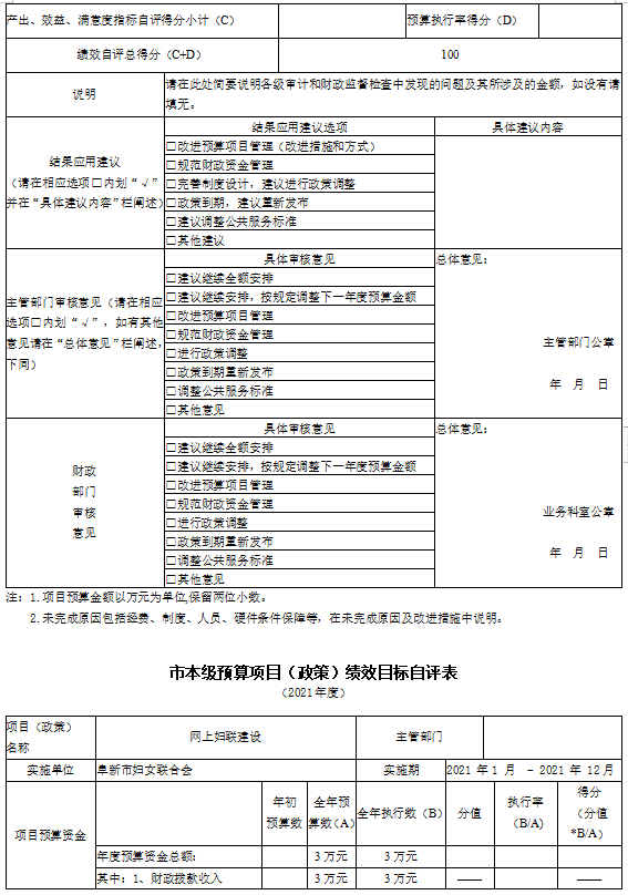
  (2)“网上妇联建设”项目自评综述:根据年初设定的绩效目标,项目自评得分100分。项目全年预算数为3万元,执行数为3万元,完成预算的100%。项目绩效目标完成情况:一是开展“颂党恩 传家风”千场巾帼大宣讲活动。二是开展“百年华章 巾帼传颂”党史实践教学阵地视频展播。发现的主要问题及原因:一是绩效目标设置的科学性不足;二是成本控制需进一步加强。下一步将采取以下措施加以改进:一是进一步完善绩效目标指标设置的科学性;二是加强成本控制。

  (3)“妇女儿童工作委员会终期评估”项目自评综述:根据年初设定的绩效目标,项目自评得分100分。项目全年预算数为3万元,执行数为3万元,完成预算的100%。项目绩效目标完成情况:一是开展2010-2020年“两规划”终期评估工作,召开市政府妇儿工委年度委员会议。二是联合相关部门组成督查小组,深入两县五区开展督查,圆满完成“两规划”终期评估工作,取得良好成效。我市妇女儿童达标工作在全省排名靠前,得到省督导组高度肯定。发现的主要问题及原因:一是绩效目标设置的科学性不足;二是成本控制需进一步加强。下一步将采取以下措施加以改进:一是进一步完善绩效目标指标设置的科学性;二是加强成本控制。

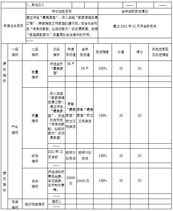
  (4)“家家幸福安康工程”项目自评综述:根据年初设定的绩效目标,项目自评得分100分。项目全年预算数为2万元,执行数为2万元,完成预算的100%。项目绩效目标完成情况:一是承办辽宁省妇联“家庭家教家风”建设教育工程维权志愿者、婚姻家庭指导调适2个培训班,全市600余人参加培训。二是开展“最美家庭”评选活动,持续推进文明家庭创建行动。发现的主要问题及原因:一是绩效目标设置的科学性不足;二是成本控制需进一步加强。下一步将采取以下措施加以改进:一是进一步完善绩效目标指标设置的科学性;二是加强成本控制。

  (5)“妇女素质提升工程”项目自评综述:根据年初设定的绩效目标,项目自评得分100分。项目全年预算数为7万元,执行数为7万元,完成预算的100%。项目绩效目标完成情况:一是举办了市级妇联执委培训班1期、“两委”换届工作暨乡镇、村(社区)妇联主席培训班2期、辽宁省妇联“家庭家教家风”建设教育工程基层妇联组织成员群众工作能力阜新市示范培训班1期;二是制定下发了《全市妇联系统开展“基层妇联干部培训年”活动实施方案》。组织28名各级妇联干部、执委参加省妇联调训。发现的主要问题及原因:一是绩效目标设置的科学性不足;二是成本控制需进一步加强。下一步将采取以下措施加以改进:一是进一步完善绩效目标指标设置的科学性;二是加强成本控制。

1.jpg 

2.png 

3.jpg 

4.png 

5.png 

6.png 

7.png 

8.png 

9.png 

10.png 

11.png 

12.png 

13.png 

14.png 

15.png 

16.png 

17.png 

18.png 

19.png 

20.png 

21.png 

第三部分  名词解释 

  1.财政拨款收入:指单位从同级财政部门取得的财政预算资金。

  2.上级补助收入:指单位从主管部门和上级单位取得的非财政性补助收入。

  3.事业收入:指事业单位开展专业业务活动及辅助活动所取得的收入。

  4.经营收入:指事业单位在专业业务活动及辅助活动之外开展非独立核算经营活动取得的收入。

  5.附属单位上缴收入:指单位附属的独立核算单位按照规定上缴的收入。

  6.其他收入:指除上述“财政拨款收入”、“上级补助收入”、“事业收入”、“经营收入”、“附属单位上缴收入”等以外的收入。

  7.使用非财政拨款结余:指事业单位按照预算管理要求使用非财政拨款结余弥补收支差额的金额。

  8.上年结转和结余:指以前年度尚未完成、结转到本年按有关规定继续使用的资金。

  9.基本支出:指保障机构正常运转、完成日常工作任务而发生的人员支出和公用支出。

  10.项目支出:指在基本支出之外为完成特定行政任务和事业发展目标所发生的支出。

  11.上缴上级支出:指事业单位按照财政部门和主管部门的规定上缴上级单位的支出。

  12.经营支出:指事业单位在专业活动及辅助活动之外开展非独立核算经营活动发生的支出。

  13.对附属单位补助支出:指事业单位用财政补助收入之外的收入对附属单位补助发生的支出。

  14.“三公”经费:指用一般公共预算财政拨款安排的因公出国(境)费、公务用车购置及运行费和公务接待费。其中,因公出国(境)费反映单位公务出国(境)的住宿费、旅费、伙食补助费、杂费、培训费等支出;公务用车购置及运行费反映单位公务用车购置费及燃料费、维修费、过路过桥费、保险费、安全奖励费用等支出;公务接待费反映单位按规定开支的各类公务接待(含外宾接待)支出。

  15.机关运行经费:指为保障行政单位和参照公务员法管理的事业单位运行,使用一般公共预算财政拨款安排的基本支出中用于购买货物和服务的各项资金,包括办公及印刷费、邮电费、差旅费、会议费、福利费、日常维修费、专用材料及一般设备购置费、办公用房水电费、办公用房取暖费、办公用房物业管理费、公务用车运行维护费以及其他费用。

  16.一般公共服务(类)财政事务(款)行政运行(项):反映行政单位(包括实行公务员管理的事业单位)的基本支出。 

第四部分  2021年度部门决算表

  附件:市妇联2021年决算公开表.xls



打印
分享
返回列表