樱花动漫-樱花动漫官方最全里番社

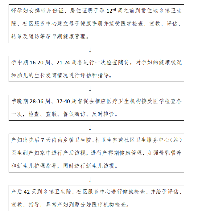
免费孕产期保健服务流程

日期: 2020-05-20 浏览量:317 文字大小:

打印
分享
返回列表